皇冠信用网APP下载_603729拟重大资产重组,下周一停牌
皇冠信用网登3代理注册(www.hg0088.us)开会_员平_台出租>皇冠体育/如何开户-占成_代理皇冠信用网登1登2代理登3<皇冠足球平台>龙韵股份(603729)再度出手,意将参股的影视公司全部纳入麾下皇冠信用网APP下载。 1月23日晚间,龙韵股份公告,拟筹划以发行股份的方式购买新疆愚恒影业集团有限公司(简称“愚恒影业”)58%股权。公司股票自2026年1月26日起停牌,预计不超过10个交易日。 公告显示,本次交易完成后,愚恒影业将成为龙韵股份的全资子公司。经初步测算,本次交易预计构成重大资产重组,构成关联交易。本次交易不会导致公司实际控制人的变更,不构成重组上市。 据披露,本次交易的交易对方为上海炳昶企业管理中心(有限合伙)(简称“上海炳昶”)、段泽坤,上海炳昶和段泽坤分别持有愚恒影业57.55%股权和0.45%股权。上市公司控股股东段佩璋直接持有上海炳昶71.661%股权,段泽坤持有上海炳昶0.7312%股权,段佩璋与段泽坤系叔侄关系。上海炳昶、段泽坤与上市公司构成关联关系。 段氏叔侄控制下的愚恒影业成立于2016年8月,注册资本为18888.89万元,主营业务为综艺节目、电视剧制作和发行等。 早在2019年9月,龙韵股份以1.92亿元收购愚恒影业32%股权。收购完成后,公司持有愚恒影业42%股权。 龙韵股份2025年半年报显示,愚恒影业净资产为2.13亿元,当期营业收入为1.7亿元,净利润为499.03万元。 公开资料显示,愚恒影业在电视圈推出了不少代表作,包括《奔腾年代》、《玉昭令》、《招摇》、《钟馗捉妖记》等影视剧,以及《最美旅拍》系列、《听得到的美食》《超级惊喜》《未见钟情》《超凡小达人》等综艺节目。 作为国内首家登陆上交所的民营广告公司,龙韵股份在2015年3月上市后,曾一度风头无两。然而,近年来受广告行业竞争加剧、整体盈利能力下滑等影响,公司业绩持续承压。 财务数据显示,2019年至2023年公司净利润连续5年亏损,合计亏损额超3.8亿元。2024年公司业绩短暂转亏为盈,当期盈利833.4万元。进入2025年,公司再次亏损,2025年前三季度净利润为-6505.67万,同比下降2569.94%。 针对本次交易,龙韵股份表示,截至目前,本次交易仍处于筹划阶段,交易相关方尚未签署正式的交易协议,具体交易方案仍在协商论证中,尚存在不确定性。
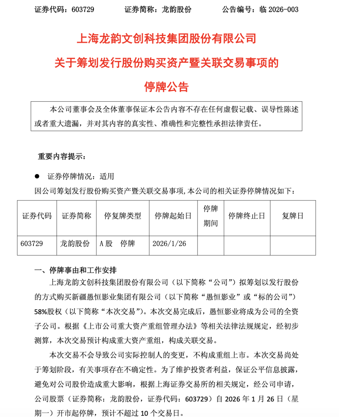
龙韵股份(603729)再度出手,意将参股的影视公司全部纳入麾下皇冠信用网APP下载。
1月23日晚间,龙韵股份公告,拟筹划以发行股份的方式购买新疆愚恒影业集团有限公司(简称“愚恒影业”)58%股权皇冠信用网APP下载。公司股票自2026年1月26日起停牌,预计不超过10个交易日。

公告显示,本次交易完成后,愚恒影业将成为龙韵股份的全资子公司皇冠信用网APP下载。经初步测算,本次交易预计构成重大资产重组,构成关联交易。本次交易不会导致公司实际控制人的变更,不构成重组上市。
据披露,本次交易的交易对方为上海炳昶企业管理中心(有限合伙)(简称“上海炳昶”)、段泽坤,上海炳昶和段泽坤分别持有愚恒影业57.55%股权和0.45%股权皇冠信用网APP下载。上市公司控股股东段佩璋直接持有上海炳昶71.661%股权,段泽坤持有上海炳昶0.7312%股权,段佩璋与段泽坤系叔侄关系。上海炳昶、段泽坤与上市公司构成关联关系。
段氏叔侄控制下的愚恒影业成立于2016年8月,注册资本为18888.89万元,主营业务为综艺节目、电视剧制作和发行等皇冠信用网APP下载。
早在2019年9月,龙韵股份以1.92亿元收购愚恒影业32%股权皇冠信用网APP下载。收购完成后,公司持有愚恒影业42%股权。
龙韵股份2025年半年报显示,愚恒影业净资产为2.13亿元,当期营业收入为1.7亿元,净利润为499.03万元皇冠信用网APP下载。
公开资料显示,愚恒影业在电视圈推出了不少代表作,包括《奔腾年代》、《玉昭令》、《招摇》、《钟馗捉妖记》等影视剧,以及《最美旅拍》系列、《听得到的美食》《超级惊喜》《未见钟情》《超凡小达人》等综艺节目皇冠信用网APP下载。
猜你喜欢
- 2天前介绍个正网信用网址_罚没35.97亿元!7家电商平台涉“幽灵外卖”系列案被处罚
- 3天前皇冠信用网会员账号_北京下雨了!降雨持续至——
- 6天前世界杯足球平台代理_受贿1.17亿余元,黑龙江省人大常委会原党组成员李显刚一审被判无期
- 7天前皇冠信用网怎么代理_95后姑娘大学毕业2年后,回村养6万多条毒蛇年入百万元,当事人:父亲养蛇30年,起初不让自己接触这个行业,觉得养毒蛇危险性太高
- 1周前皇冠信用网平台出租_湖人背水一战:詹姆斯领衔,力争季后赛主场优势
- 2周前皇冠信用网在线开户_卸任高校党委书记3年多后,64岁的张斌被查
- 3周前正版皇冠信用网_伊朗一枚导弹,炸出了乌克兰的隐藏实力!每天能产2000架拦截型无人机
- 3周前皇冠会员如何申请_泽连斯基夫人谈下届总统选举:“这让人精疲力尽,我们俩都累了”,但无法左右丈夫关于是否参选的决定
- 3周前皇冠信用网代理注册_西班牙宣布对参与美伊战事的军用飞机关闭领空
- 3周前如何代理皇冠信用_记者直击太原大火:起火建筑位于核心商圈,疑底商烧烤店起火,引燃高楼外立面保温层
- 3周前皇冠信用网会员怎么开通_经济学家巴曙松夫妇失联,将其拖下水的拓择汇利运营超10年!
- 3周前皇冠信用网会员怎么开通_45岁演员李尚宝去世!曾出演《隐秘而伟大》等作品
- 3周前五大联赛比分_油价,大反转
- 3周前皇冠信用网注册_“一降价你还不是像狗一样跑过来”,罗技官方账号发布鼠标广告侮辱消费者,品牌方回应
- 4周前皇冠足球管理平台出租_全国禁赛5年!凉山队一球员不满判罚赛后飞踹拳击裁判,此前已被四川省内禁赛5年
- 4周前皇冠登录地址_江苏徐州一18岁女生上午做双眼皮,下午隆鼻手术麻醉后休克昏迷一周,家属:“被朋友骗去做手术,网贷了4万”,美容院否认
- 4周前新版hga050皇冠_女大学生住院做检查,报告竟是假的!珠海中山五院等多方回应
- 4周前信用网怎么开户_上海迪士尼十周年限定“米妮蒸包”一份70元引争议,实物为三个包子搭配薯片
- 4周前皇冠信用网去哪里弄_美盟友终于察觉到不对劲:伊朗打击美资炼油厂,怎么把自己卷进来了?
- 4周前正版皇冠信用网代理_载运25.4万吨中东原油的油轮靠泊广西钦州港
- 4周前正版皇冠信用网代理_以军称伊朗向以中部发射携带集束炸弹弹头的导弹
- 4周前皇冠信用网出租代理_越南最强战舰再次访华,这次越方不再遮掩,大方邀请中方登舰,对美国释放明确信号
- 4周前皇冠信用网出租代理_视频丨日本东电公司公布福岛核电站3号机组反应堆内部画面
- 1个月前怎么申请皇冠信用网_斯诺克世界公开赛赵心童出局 八强中吴宜泽成东道主独苗


网友评论