皇冠投注网址 _德邦稳盈增长基金限购升级,C份额限额降至1万元
时间:3个月前 阅读:2920
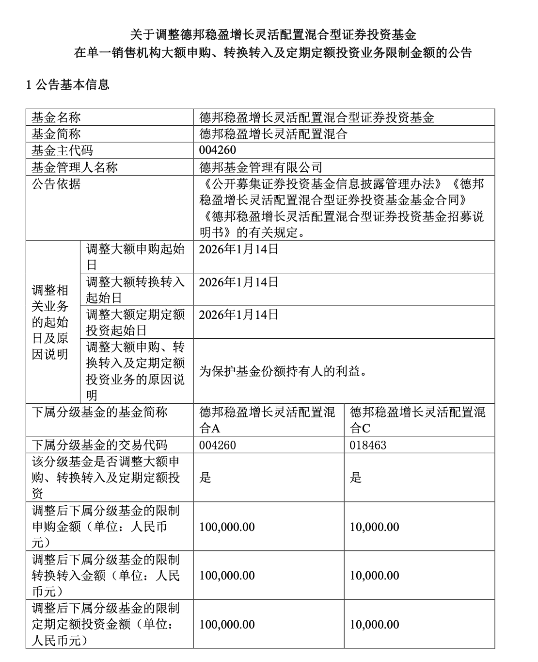
皇冠信用网开户www.hg0088.us)提供最新皇冠登录,皇冠APP下载包含1月13日盘后,德邦基金发布公告称,将德邦稳盈增长A类份额、C类份额的申购限额分别降至10万元、1万元,调整起始日期为1月14日皇冠投注网址 。
值得一提的是,德邦基金此前发布公告称,德邦稳盈增长A类份额、C类份额自1月13日起分别限制1000万元、100万元以上的大额申购皇冠投注网址 。
受益于重仓的AI应用板块大涨,1月12日,德邦稳盈增长A大涨皇冠投注网址 。中国证券报·中证金牛座记者从业内获悉,该基金在互联网基金销售平台迎来大量申购。
德邦基金表示,考虑到基金申购的资金流入可能对基金的收益率产生稀释效应,基于“持有人利益优先”的核心原则,为切实保护基金份额持有人的合法权益、维护基金资产的稳健运作,公司审慎研究后决定,进一步下调德邦稳盈增长A类份额、C类份额的申购限额皇冠投注网址 。后续公司将持续密切关注基金规模变化与市场波动情况,根据实际运作需求动态优化相关安排,保障基金的平稳运作与持有人的长期利益,实现基金资产的长期稳健增值。

图片来源:基金公告
猜你喜欢
- 2天前介绍个正网信用网址_罚没35.97亿元!7家电商平台涉“幽灵外卖”系列案被处罚
- 3天前皇冠信用网会员账号_北京下雨了!降雨持续至——
- 6天前世界杯足球平台代理_受贿1.17亿余元,黑龙江省人大常委会原党组成员李显刚一审被判无期
- 7天前皇冠信用网怎么代理_95后姑娘大学毕业2年后,回村养6万多条毒蛇年入百万元,当事人:父亲养蛇30年,起初不让自己接触这个行业,觉得养毒蛇危险性太高
- 1周前皇冠信用网平台出租_湖人背水一战:詹姆斯领衔,力争季后赛主场优势
- 2周前皇冠信用网在线开户_卸任高校党委书记3年多后,64岁的张斌被查
- 3周前正版皇冠信用网_伊朗一枚导弹,炸出了乌克兰的隐藏实力!每天能产2000架拦截型无人机
- 3周前皇冠会员如何申请_泽连斯基夫人谈下届总统选举:“这让人精疲力尽,我们俩都累了”,但无法左右丈夫关于是否参选的决定
- 3周前皇冠信用网代理注册_西班牙宣布对参与美伊战事的军用飞机关闭领空
- 3周前如何代理皇冠信用_记者直击太原大火:起火建筑位于核心商圈,疑底商烧烤店起火,引燃高楼外立面保温层
- 3周前皇冠信用网会员怎么开通_经济学家巴曙松夫妇失联,将其拖下水的拓择汇利运营超10年!
- 3周前皇冠信用网会员怎么开通_45岁演员李尚宝去世!曾出演《隐秘而伟大》等作品
- 3周前五大联赛比分_油价,大反转
- 3周前皇冠信用网注册_“一降价你还不是像狗一样跑过来”,罗技官方账号发布鼠标广告侮辱消费者,品牌方回应
- 4周前皇冠足球管理平台出租_全国禁赛5年!凉山队一球员不满判罚赛后飞踹拳击裁判,此前已被四川省内禁赛5年
- 4周前皇冠登录地址_江苏徐州一18岁女生上午做双眼皮,下午隆鼻手术麻醉后休克昏迷一周,家属:“被朋友骗去做手术,网贷了4万”,美容院否认
- 4周前新版hga050皇冠_女大学生住院做检查,报告竟是假的!珠海中山五院等多方回应
- 4周前信用网怎么开户_上海迪士尼十周年限定“米妮蒸包”一份70元引争议,实物为三个包子搭配薯片
- 4周前皇冠信用网去哪里弄_美盟友终于察觉到不对劲:伊朗打击美资炼油厂,怎么把自己卷进来了?
- 4周前正版皇冠信用网代理_载运25.4万吨中东原油的油轮靠泊广西钦州港
- 4周前正版皇冠信用网代理_以军称伊朗向以中部发射携带集束炸弹弹头的导弹
- 4周前皇冠信用网出租代理_越南最强战舰再次访华,这次越方不再遮掩,大方邀请中方登舰,对美国释放明确信号
- 4周前皇冠信用网出租代理_视频丨日本东电公司公布福岛核电站3号机组反应堆内部画面
- 1个月前怎么申请皇冠信用网_斯诺克世界公开赛赵心童出局 八强中吴宜泽成东道主独苗


网友评论