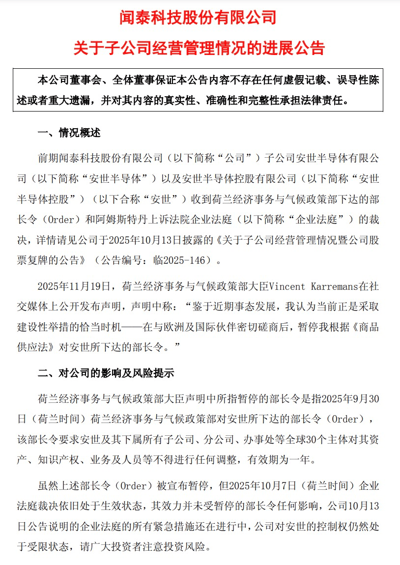
皇冠在线投注
热门标签

信用网如何申请 _闻泰科技,最新声明!

时间:5个月前   阅读:2748

皇冠信用网开户(huangguan.hk)皇冠会员开户_登3代理,皇冠体育/—开会员账号—皇冠信用网招登1登2登3皇冠信用网足球平台出租,11月20日晚间,闻泰科技在其微信公众号发布关于荷兰经济部暂停行政令的声明信用网如何申请 。

声明称,闻泰科技作为股东的完整权利以及对安世的合法控制权必须得到恢复信用网如何申请 。荷兰经济部暂停行政令的举动虽走出了妥善解决问题的第一步,但绝不是本次事件的解决方案。公司敦促荷兰经济部正视本次事件的本质,尽快、彻底纠正其错误,其不仅应当永久性撤销其基于《货物可用性法案》发布的行政令,撤回其对企业法庭的参与及支持,还应当确保中方股东的合法控制权及中方人员的合法权利得到恢复,将安世恢复至2025年9月29日之前的状态。

公司坚决要求,任何真正的解决方案,都必须以恢复闻泰科技作为股东的完整权利以及对安世的合法控制权为基础信用网如何申请 。闻泰科技绝不会接受任何将非法结果“合法化”的企图,也不会接受一个由非法程序制造的安世公司股权及治理“新常态”。公司将采取一切法律手段,最大限度维护公司及全体股东的合法权益。

据新华社消息,荷兰经济大臣卡雷曼斯19日发表声明,宣布暂停针对安世半导体的行政令信用网如何申请 。

11月19日晚间,闻泰科技发布公告称,虽然上述部长令(Order)被宣布暂停,但2025年10月7日(荷兰时间)企业法庭裁决依旧处于生效状态,其效力并未受暂停的部长令任何影响,公司10月13日公告说明的企业法庭的所有紧急措施还在进行中,公司对安世的控制权仍然处于受限状态,请广大投资者注意投资风险信用网如何申请 。

信用网如何申请
_闻泰科技信用网如何申请
,最新声明!

声明原文如下:

闻泰科技关于荷兰经济部暂停行政令的声明

闻泰科技股份有限公司(以下简称“闻泰科技”或“我司”)注意到荷兰经济事务与气候政策部(以下简称“荷兰经济部”)大臣2025年11月19日发表的“暂停实施其于2025年9月30日依据《货物可用性法案》对安世下达的行政令”的声明信用网如何申请 。作为安世半导体的唯一控股股东,闻泰科技对此高度重视,现就相关事宜作出如下回应:

一、信用网如何申请 我司对荷兰经济部决定的立场

我司注意到荷兰经济大臣的上述声明是在中国商务部与荷兰经济部磋商后发表的,我司衷心感谢中国商务部为解决安世半导体问题以及本次中荷磋商付出的巨大努力信用网如何申请 。荷兰经济大臣关于暂停行政令的表态,一定程度上体现了其正视当前问题的态度,我司认为这是向妥善解决问题方向迈出的第一步。荷兰经济部暂停实施行政令本身也说明了其此前行为的非法性和不当性。

展开全文

需要澄清和声明的是,行政令虽被宣布暂停,但荷兰阿姆斯特丹上诉法院企业法庭(以下简称“企业法庭”)作出的紧急措施并未取消,中方股东和人员合法权益所受到的限制和侵害仍在持续进行中信用网如何申请 。荷兰经济部仅宣布暂停行政令,回避了在其推动下的企业法庭剥夺闻泰科技对安世控制权的错误裁决,未能触及问题解决的关键所在。

二、荷兰经济部有义务彻底、全面解决安世半导体问题

2025年9月30日发布的行政令仅是荷兰政府一系列行为的开端信用网如何申请 。在行政令发布后,荷兰经济部亲自下场参与安世半导体部分欧洲管理层启动的企业法庭程序,主张自身为利害关系方,深度参与乃至主导整个程序。2025年10月1日,荷兰经济部向企业法庭提交支持函;2025年10月6日,荷兰经济部向企业法庭提交支持性辩护陈述,并派律师出席听证会,明确表示其无法确定安世是否会遵守此前的行政令,因此呼吁“企业法庭的快速干预可避免该局面发生”。在荷兰经济部参与并强力推动下,荷企业法庭在未给予中方股东合理陈述机会的情况下,于2025年10月7日径行作出了暂停中方董事职务、托管中方持有的几乎所有股份(中方仅保留1股)等紧急措施。荷兰经济部的行政令与企业法庭的紧急措施手段互补、目标一致、互相配合,相互协同——系统性非法剥夺了闻泰科技作为安世100%股东的合法权益。可见,荷兰经济部不仅是整个事件的“始作俑者”,更是企业法庭程序的“幕后推手”。目前,企业法庭作出的紧急措施仍未取消,安世控制权并未交还其合法的所有者。

三、闻泰科技作为股东的完整权利以及对安世的合法控制权必须得到恢复

荷兰经济部暂停行政令的举动虽走出了妥善解决问题的第一步,但绝不是本次事件的解决方案信用网如何申请 。我司敦促荷兰经济部正视本次事件的本质,尽快、彻底纠正其错误,其不仅应当永久性撤销其基于《货物可用性法案》发布的行政令,撤回其对企业法庭的参与及支持,还应当确保中方股东的合法控制权及中方人员的合法权利得到恢复,将安世恢复至2025年9月29日之前的状态。

我司坚决要求,任何真正的解决方案,都必须以恢复闻泰科技作为股东的完整权利以及对安世的合法控制权为基础信用网如何申请 。闻泰科技绝不会接受任何将非法结果“合法化”的企图,也不会接受一个由非法程序制造的安世公司股权及治理“新常态”。我司将采取一切法律手段,最大限度维护我司及全体股东的合法权益。

闻泰科技

2025年11月20日

综合自:闻泰科技微信及公告等

责编:李丹

上一篇:皇冠信用网账号注册 _山西大同师范高等专科学校教师燕军在世界武术锦标赛斩获双奖

下一篇:信用网如何申请 _张冬助力山东队夺得十五届全运会男子500米四人皮艇冠军

猜你喜欢

网友评论